教育部 财政部关于实施中国特色高水平高职学校和专业建设计划(2025-2029年)的通知
点击上方“职教工科教研”关注我们哦~

















教育部 财政部关于实施中国特色高水平高职学校和专业建设计划(2025-2029年)的通知
各省、自治区、直辖市教育厅(教委)、财政厅(局),新疆生产建设兵团教育局、财政局:
为深入贯彻教育强国建设规划纲要总体工作部署,教育部、财政部(以下简称两部)决定实施中国特色高水平高职学校和专业建设计划(2025—2029年)(以下简称第二期“双高计划”)。现就有关事项通知如下。
一、总体要求
坚持以习近平新时代中国特色社会主义思想为指导,深入贯彻党的二十大和二十届二中、三中全会精神,全面贯彻全国教育大会精神,落实立德树人根本任务,以办学能力高水平、产教融合高质量为目标,以提升人才培养质量和社会服务能力为关键,深化育人方式、办学模式、管理体制、保障机制改革,加强质量标准和规范探索,开创国际交流合作新格局,推动职业教育与国家战略布局、重点产业需求、地方经济社会发展、促进人的全面发展相结合,培育发展新质生产力、助力高质量发展,为支撑中国式现代化建设贡献力量。
工作中要做到:坚持需求导向,围绕国家重大战略、重点产业、“一体两翼”、高品质民生、边疆职教、职教出海等领域需求,国家宏观布局、地方统筹建设,在对接需求的基础上支持建设“服务好、支撑好”的专业群,优化职业教育布局体系。坚持产教融合,统筹推进第二期“双高计划”与市域产教联合体、行业产教融合共同体建设,激发各类办学主体活力,深化校企合作办学、合作育人、合作就业、合作发展,增强职业教育适应性。坚持质量为本,以提高人才培养质量为核心,校企共同打造匹配需求的金专业、金课程、金教材、金教师、金基地,引领提升关键办学能力,夯实职业教育新基建。坚持标准引领,构建贯穿项目遴选立项、建设管理和绩效评价全过程的标准框架,围绕专业群思政工作的引领度、社会需求的匹配度、条件基础的支撑度、建设措施目标的可达成度、政策机制的保障度和成果成效的贡献度开展评价,引领职业教育持续改革发展。
主要目标是:围绕推进中国式现代化和教育强国建设的新要求,集中力量建设60所左右高水平高职学校和160个左右高水平专业群,系统推进专业、课程、教材、教师、实训基地等教学关键要素改革,推动形成一批可复制、可借鉴的改革经验和模式,持续打造中国特色、世界水平的职业教育品牌,大力培养大国工匠、能工巧匠、高技能人才,加快构建服务区域发展、支撑产业发展、推动教育对外开放的职业教育新布局。
二、改革任务
(一)落实立德树人根本任务
坚持不懈用习近平新时代中国特色社会主义思想铸魂育人,健全专业群思政育人体系和德智体美劳全面培养体系,塑造立德树人新格局。创新校企党支部联建机制,发挥“双带头人”示范引领作用,增强基层党组织育人功能。运用新时代伟大变革成功案例,发挥红色资源育人功能,拓展实践育人和网络育人的空间和阵地。完善德技并修、工学结合育人机制,挖掘行业企业思政育人元素,将劳模精神、劳动精神、工匠精神融入专业教育教学。
(二)创新产教融合机制
发挥市域产教联合体、行业产教融合共同体等产教融合载体的作用,集聚资金、技术、人才、政策要素,推动各类主体深度参与专业群建设改革。创新多方参与的产教融合发展机制,健全议事决策组织机构,政府、行业企业和学校共建人才培养、技术服务、公共服务平台,落实校企双主体育人,服务区域发展,支撑产业发展。
(三)打造高水平专业群
对接产业链关键环节和企业核心岗位,精准定位专业群人才培养目标规格,校企共同制订人才培养方案,优化专业群课程体系、实践教学体系。创新专业群人才培养模式,稳步扩大中高、中本、高本衔接贯通培养规模,服务学生多样化选择和全面发展。探索专业教育和职业培训多形式衔接,培养新质生产力发展急需紧缺的高技能人才。健全专业群运行管理机制和群内专业动态调整机制,快速响应产业变革的最新要求。
(四)建设一流核心课程
校企共建课程开发中心,组织企业大师、学校名师、教育专家等,对接企业岗位标准、工序流程、典型项目,绘制能力图谱,更新课程内容、开发新课程。适应新时代学生学习方式和成长规律,改革课程教学模式,创设多样化教学场景,建立新型师生关系,引导学生自主探究、深度学习。创新课业评价方式,加大企业评价权重,注重过程评价和结果评价相结合,持续提升课堂教学质量。
(五)开发优质新形态教材
建立多方参与的教材开发机制,将最新课程改革成果应用于教材建设。以真实生产项目、典型工作任务、工程实践案例等为载体,开发适用于模块化教学、通俗易懂的“活页式”教材。引入企业操作手册、培训手册、培训包,开发包含工作计划书、质量检测手册、工具书等内容的工作手册式教材。基于专业数字资源,开发生动形象、互动性强的数字教材。健全教材管理制度,落实教材“凡编必审”“凡选必审”,严格执行审核、选用标准和程序。
(六)建设高水平双师队伍
传承发扬教育家精神,引导教师扎根教学一线、躬耕教育实践,自觉加强师德师风建设。创新企业人员聘用机制,设立产业教授特聘岗、技能大师工作室等,吸引大国工匠、能工巧匠、技能大师、技艺传承人兼职兼课。完善教师企业实践制度,建设教师企业实践基地,选派专业教师到合作企业实岗锻炼,参与企业生产运营和技术创新。探索“教师教学档案袋”制度改革,促进教师专业化发展。探索组建产教虚拟教研室,有组织开展校企、校校联动的教研活动,打造高水平结构化教师教学创新团队。
(七)建设产教融合实训基地
整合园区、企业、学校资源,统筹规划校内外实训基地建设,提高实训资源使用效率。校企合作打造场景真实、开放共享的产教融合实践中心,创新运营和成本分担机制,开发和推广典型生产性实训项目。利用5G+、人工智能、大数据等技术,建设数字远程实训平台、虚拟仿真实训基地等。完善学生实习实践制度,运用数字化手段加强实践教学过程管理和质量评价。
(八)构建数字化教学新生态
紧跟产业数字化和数字产业化发展新要求,推动专业群数字化改造和智能化升级。推动人工智能融入专业教学全过程,探索基于生成式人工智能的互动式教学模式。推进智慧校园标准化建设,运用数字技术重塑教学空间,建立学生学习和教师成长数据库。推动学生学业评价、教师教学评价的数字化转型。加强新技术应用培训,提升师生数字素养。
(九)拓展国际交流与合作
坚持教随产出、校企同行,开展海外人员学历教育和技能培训,培养国际化高技能人才和中资企业急需的本土技能人才。紧密服务境外办学需求,开发优质、适用的国际化专业标准、课程标准、教学资源、教学装备。立足区域、因地制宜,规范化运营职业教育国际合作办学品牌项目,探索建设海外工程技术学院,增强中国职业教育的国际影响力。
三、组织实施
两部联合制定第二期“双高计划”工作方案和标准框架(见附件1、2),确定各地建设单位名额及布局重点(见附件3),牵头建立多部门协同推进机制,加强对项目建设的政策支持和跟踪指导。各地将项目建设纳入年度工作要点和中长期规划,建立教育、财政和有关部门会商机制,定期调度项目建设,确保建设成效。学校加大与举办方、行业、企业的沟通,多渠道筹措资金,争取政策支持,鼓励专业群改革创新,健全项目管理和资金使用制度,提高资金使用效益。
中央财政通过现代职业教育质量提升计划资金对第二期“双高计划”给予奖补支持,发挥引导作用,每个高水平专业群每年支持1000万元。各地建立健全基于专业大类的差异化生均拨款制度,突出改革和绩效导向,对建设单位给予重点支持。有关部门和行业企业以共建、共培等方式积极参与项目建设。项目建设单位以服务求生存、以贡献求发展,积极筹集社会资源,增强自我造血功能。
发挥绩效评价的指挥棒作用,引导高职学校坚定服务导向的办学理念。发挥第三方评价作用,定期跟踪评价。优化信息采集与绩效管理,强化过程评价、探索增值评价、健全综合评价。省级教育行政部门会同财政部门指导学校开展年度绩效自评。两部在学校自评、省级评价的基础上,开展中期和实施期结束后绩效评价。加强不同阶段绩效评价的工作衔接和结果应用,将绩效评价结果作为完善相关政策、调整项目建设单位和中央财政奖补资金的重要依据。
本通知有效期5年,相关文件与本通知不符的,以本通知为准。
附件:1.第二期“双高计划”工作方案
2.第二期“双高计划”标准框架
3.各地名额及布局重点说明(分送)
教育部 财政部
2025年1月23日
附件1
第二期“双高计划”工作方案
一、布局重点
(一)服务区域发展布局
聚焦京津冀协同发展、长江经济带发展、粤港澳大湾区建设、长三角一体化发展、黄河流域生态保护和高质量发展等国家区域发展战略、主体功能区,布点一批融入区域发展规划、对接重大生产力布局的专业群,促进区域内产教要素合理流动和高效集聚;面向省域现代职业教育体系试点省份和国家市域产教联合体,布点一批创新机制、引领改革的专业群,搭建人才供需信息平台,建设共性技术服务平台,开展校企协同育人。
(二)支撑产业发展布局
服务现代化产业体系建设,围绕先进制造业、现代农业、现代服务业和战略性新兴产业,以国家级产业集群布局、各地万亿级和千亿级支柱产业为重点,布点一批对接产业链关键环节、关键岗位的专业群,支撑改造提升传统产业、培育壮大新兴产业、布局建设未来产业;在产教协同度高、人才需求旺盛的重点行业和重点领域,支持龙头企业和高职学校共建一批适应需求、服务发展的专业群。
(三)推动教育对外开放布局
以东盟、中亚为先行区,带动非洲及“一带一路”沿线其他国家,加强职业教育交流与合作。在桥头堡省份、开放前沿和国际化办学基础好的地区,布点一批服务边境贸易、能够伴随企业走出去的专业群,持续增强中国职业教育影响力,助力构建新型国际关系
二、遴选标准
(一)学校思政工作引领力强
落实立德树人根本任务,构建“大思政”育人格局,思政队伍数量充足,开足开齐开好思政课,课程思政深度融入专业教学。基层党建与专业建设有效融合,示范性基层党组织建设、思想政治工作引领改革成效显著。
(二)学校专业设置与经济社会需求匹配度高
专业群需求分析和可行性研究充分,专业动态调整机制健全,主动服务区域发展、支撑产业发展。人才培养针对性和适应性强,近三年毕业生本地(行业)就业率不低于60%、对口就业率不低于70%。
(三)学校办学条件和产教融合基础好
学校为独立设置的高等职业学校(含职业本科学校),办学条件基本达标,是省级及以上“双高计划”建设单位。牵头建设市域产教联合体或行业产教融合共同体,建有实质性运行的产教融合平台。
(四)项目建设措施和建设目标契合度
高学校的专业、课程、教材、教师、实训基地等教学关键要素改革成果显著、示范效应明显。专业群建设方案科学合理,改革举措可操作性强,能有效支撑建设目标达成。
(五)项目政策支持和经费投入的保障性好
学校举办方对项目建设的政策和经费支持力度大。行业组织、合作企业积极参与专业建设。学校内控制度健全,办学经费充足,财务管理规范,项目管理制度完善。
(六)学校对经济社会发展服务贡献显著
近三年招生计划完成率不低于90%,毕业生半年后就业率不低于90%。非学历培训人次数不低于全日制在校生数。积极推进“职教出海”,开展留学生培养或海外职业教育培训。
学校出现以下行为退出项目申报建设。一是近五年在思想政治工作、师德师风上出现重大问题;二是近五年出现重大违规办学行为、重大安全责任事故;三是学校已列入本省普通本科高校设置规划;四是第二期“双高计划”中期绩效评价结论为“差”。
三、工作要求
(一)项目立项阶段
1.两部分配名额。两部以国家区域战略、重点产业布局、各地高职教育发展规模及改革成效等为主要依据,测算确定各地名额及布局重点。
2.学校自主申报。满足遴选标准的学校,可自主选择2个专业群,研制专业群需求分析和可行性研究报告,编制专业群建设方案,登录全国高等职业学校人才培养工作状态数据采集与管理平台(http://hve.emic.edu.cn),通过“双高计划”项目专栏填写申报材料,并按省级教育行政部门的要求按时提交。举办方是国家部委的学校,须征得相关部委同意并明确支持政策和项目经费投入后,推荐至学校所在省份教育行政部门。
3.省级遴选推荐。省级教育行政部门会同财政部门制定工作方案,在审核学校申报资格的基础上,按照两部确定的本省名额及布局重点组织遴选、等额推荐,按序确定拟推荐建设单位名单,明确本省支持政策和经费投入,对学校专业群建设经费预算进行审核,于2025年3月3日前通过“双高计划”项目专栏向两部提交推荐函及有关材料,并将省级推荐函(包括推荐学校顺序名单、材料真实性审查情况等)和学校申报材料纸质版(各学校5份)一并报送至教育部职业教育与成人教育司。
4.两部复核确定。2025年3月底前,两部复核确定并公布立项建设单位名单。高水平学校建设单位支持建设2个专业群,高水平专业群建设单位支持建设1个专业群。
(二)项目过程管理
1.建设方案论证备案。2025年4月底前,两部组织专家论证专业群建设方案,论证通过的两部备案,并作为开展项目绩效评价的主要依据。
2.年度绩效评价。建设期间,各建设单位每年在“双高计划”项目专栏如实填报上年度建设进展情况,省级教育行政部门会同财政部门指导建设单位开展年度绩效自评。
3.中期绩效评价。2027年,两部组织实施中期绩效评价,督促各地对建设单位逐一指导评价,优化调整建设目标和建设任务,提高建设实效。
(三)项目验收评价
2029年底,两部组织实施期结束后绩效评价工作,重点评价各建设单位任务完成情况及在服务区域发展、支撑产业发展、推动教育对外开放和教学关键要素改革等方面的支撑力和贡献力。评价结论分为“优”“良”“中”“差”四类,结论为“中”“差”的限期整改,结论为“差”的建设单位不得进入下一期“双高计划”遴选。
联系人及电话:
教育部 李 恒(职业教育与成人教育司010-66097867)
卢正天(财务司010-66097520)
财政部 张爱萍(科教和文化司010-68551959)
电子信箱:zcsyxc@moe.edu.cn
通讯地址:北京市西城区大木仓胡同37号教育部职成司院校发展处(邮编:100816)
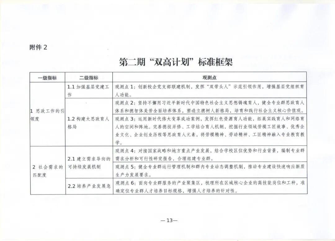
附件2
第二期“双高计划”标准框架
一级指标 | 二级指标 | 观测点 |
1思政工作的引领度 | 1.1加强基层党建工作 | 观测点1:创新校企党支部联建机制,发挥“双带头人”示范引领作用,增强基层党组织育人功能。 |
1.2构建大思政育人格局 | 观测点2:坚持不懈用习近平新时代中国特色社会主义思想铸魂育人,健全专业群思政育人体系和德智体美劳全面培养体系,塑造立德树人新格局,培育和践行社会主义核心价值观。 | |
观测点3:运用新时代伟大变革成功案例,发挥红色资源育人功能,拓展实践育人和网络育人的空间和阵地。完善德技并修、工学结合育人机制,挖掘行业领域劳模工匠故事、优秀企业文化、企业创业历程等思政育人元素,将劳模精神、劳动精神、工匠精神融入专业教育教学。 | ||
2社会需求的匹配度 | 2.1建立需求导向的可持续发展机制 | 观测点4:对接国家战略和地方重点产业发展,结合学校区位优势和行业背景,编制专业群需求分析和可行性研究报告,合理组建专业群。 |
观测点5:健全专业群运行管理机制和群内专业动态调整机制,推动专业建设快速响应新质生产力发展要求。 | ||
2.2培养产业发展急需的高技能人才 | 观测点6:面向专业群服务的产业聚集区,梳理所在区域核心企业的高技能岗位和工种,准确定位专业群人才培养目标规格,增强人才培养的针对性。 | |
观测点7:毕业生就业面向符合人才培养目标要求,知识能力素质满足职业岗位需要,专业与就业岗位对口,毕业生职业发展和晋升途径畅通。 | ||
3条件基础的支撑度 | 3.1学校内部条件的支撑度 | 观测点8:建设师德高尚、业务精湛、结构合理、数量充足的“双师型”师资队伍和教学创新团队;建设场景真实、设施先进、工位充足的实践教学基地。 |
观测点9:健全专业群建设指导委员会;完善人才培养方案制订、教学运行、考核评价等制度体系;建立目标导向、持续改进的专业群内部质量保证体系。 | ||
3.2学校外部资源的支撑度 | 观测点10:与头部企业建立稳定的合作关系,企业通过设备捐赠、资金投入等方式支持专业建设和人才培养,提供充足的学生实习就业岗位、教师企业实践岗位,校企共建技术服务和公共服务平台。 | |
观测点11:与行业组织建立顺畅的沟通机制,行业深度参与专业建设,专业教师参与企业标准研制、课题研究、技术攻关,为专业建设提供产业和企业需求信息。 | ||
4建设措施目标的可达成度 | 4.1打造“匹配需求要素集聚”的金专业 | 观测点12:对接产业关键环节和企业核心岗位,精准定位专业群人才培养目标规格,校企共同制订人才培养方案,优化专业群课程体系、实践教学体系。 |
观测点13:创新专业群人才培养模式,深入实践中国特色学徒制,企业深度参与人才培养全过程。 | ||
观测点14:探索专业教育和职业培训多形式街接,加强优质中等职业学校与高等职业学校衔接培养,稳步扩大中高、中本、高本衔接贯通培养规模,培养新质生产力发展急需紧缺的高技能人才。 | ||
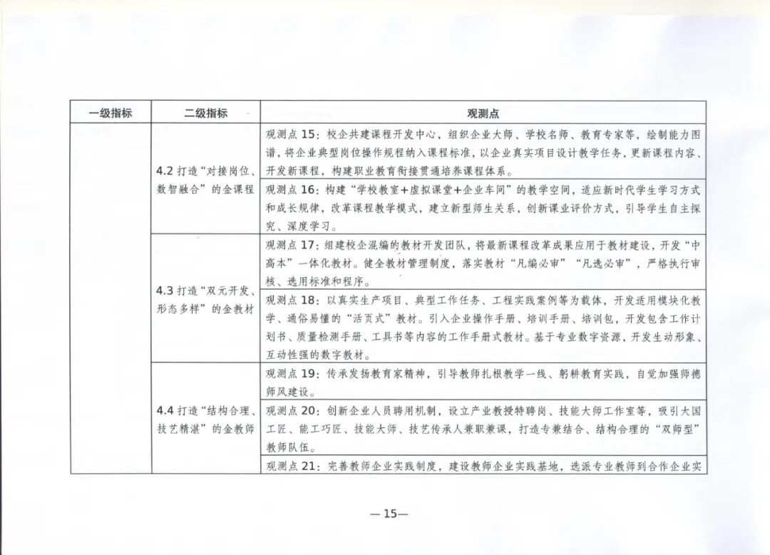
4.2打造“对接岗位,数智融合”的金课程 | 观测点15:校企共建课程开发中心,组织企业大师、学校名师、教育专家等,绘制能力图谱,将企业典型岗位操作规程纳入课程标准,以企业真实项目设计教学任务,更新课程内容开发新课程,构建职业教育衔接贯通培养课程体系。 | |
观测点16:构建“学校教室+虚拟课堂+企业车间”的教学空间,适应新时代学生学习方式和成长规律,改革课程教学模式,建立新型师生关系,创新课业评价方式,引导学生自主探究、深度学习。 | ||
4.3打造“双元开发形态多样”的金教材 | 观测点17:组建校企混编的教材开发团队,将最新课程改革成果应用于教材建设,开发“中高本”一体化教材。健全教材管理制度,落实教材“凡编必审”“凡选必审”,严格执行审核、选用标准和程序。 | |
观测点18:以真实生产项目、典型工作任务、工程实践案例等为载体,开发适用模块化教学、通俗易懂的“活页式”教材。引入企业操作手册、培训手册、培训包,开发包含工作计划书、质量检测手册、工具书等内容的工作手册式教材。基于专业数字资源,开发生动形象互动性强的数字教材。 | ||
4.4打造“结构合理技艺精湛”的金教师 | 观测点19:传承发扬教育家精神,引导教师扎根教学一线、躬耕教育实践,自觉加强师德师风建设。 | |
观测点20:创新企业人员聘用机制,设立产业教授特聘岗、技能大师工作室等,吸引大国工匠、能工巧匠、技能大师、技艺传承人兼职兼课,打造专兼结合、结构合理的“双师型”教师队伍。 | ||
观测点21:完善教师企业实践制度,建设教师企业实践基地,选派专业教师到合作企业实岗锻炼,参与企业生产运营和技术创新。探索“教师教学档案袋”制度改革,增强教师自我反思、主动发展意识,促进教师专业化发展。探索组建产教虚拟教研室,有组织开展校企校校联动的教研活动,打造高水平结构化教师教学创新团队。 | ||
4.5打造“场景真实、开放融合”的金基地 | 观测点22:校企合作打造场景真实、开放共享的产教融合实践中心,创新运营和成本分担机制,开发推广典型生产性实训项目,面向区域内学校和企业开放共享。 | |
观测点23:利用5G+、人工智能、大数据、数字李生、虚拟现实、增强现实等数字技术,建设数字远程实训平台、虚拟仿真实训基地等。完善学生实习实践制度,运用数字化手段加强实践教学过程管理和质量评价。 | ||
5政策机制的保障度 | 5.1地方党委政府高度重视 | 观测点24:地方党委和政府高度重视,推进职普融通发展,建设现代职业教育体系,将项目建设纳入年度工作要点和中长期工作规划,建立教育、财政和有关部门会商机制,加强政策保障与经费支持,定期调度项目建设。 |
5.2行业企业深度参与 | 观测点25:行业组织发挥指导作用,汇聚产教优质资源,支持项目建设;合作企业发挥主体作用,加大项目投入和制度创新,将参与职业教育情况纳入企业社会责任报告。 | |
5.3学校保障措施有力 | 观测点26:学校加大与举办方、行业、企业的协调,多渠道筹措资金,争取政策支持,建立容错纠错机制,鼓励专业群改革创新,健全项目管理和绩效评价制度,提高资金使用效益。 | |
6成果成效的贡献度 | 6.1对产业发展的贡献度 | 观测点27:面向区域支柱产业培养培训高技能人才、紧缺专业技术人才,开展各层次技术技能培训与学历提升等。 |
观测点28:面向生产一线开展科技成果转化、技术服务攻关、新技术推广培训,解决企业发展实际难题。 | ||
6.2对社会发展的贡献度 | 观测点29:服务全民终身学习,融入技能培训体系和终身学习平台建设,加强对各类群体的职业培训和学习服务。 | |
观测点30:服务区域发展战略和乡村振兴战略,参与东西部协作计划,以师资培训和职业技能培训为重点,促进区域均衡发展。 | ||
6.3对职业教育的贡献度 | 观测点31:承担国家和地方的职业教育标准、行业标准等研制,办学成果或首创经验具有辐射效应,为国家和地方职业教育改革提供参考借鉴。 | |
6.4对国际交流的贡献度 | 观测点32:教随产出、校企同行,培养中资企业急需的本土技能人才,开发具有国际影响力的专业标准、课程标准、教学资源、教学装备,规范化运营职业教育国际合作办学品牌项目,探索建设海外工程技术学院。 | |
6.5相关者满意度 | 观测点33:建立常态化的在校生、毕业生、教师、家长、用人单位满意度调查机制,指导和改进教育教学,形成工作闭环。 |

