这八步请收好
第一步:建立事故隐患排查治理责任制
1. 定岗位、定人员
2. 定安全责任
3. 定责任考核
第二步:建立事故隐患排查治理规章制度
1. 策划制度框架时,至少包括以下要素:适用范围、安全职责、管理要求、记录表单。
2. 策划制度内容时,依据如下:
(1)现行的法律法规、政府文件、相关技术标准和规范等;
(2)上级单位的通知文件、安全管理制度;
(3)本单位生产经营范围、特点、危险程度、工作性质及具体工作内容。
3. 编制制度内容时,至少包括以下主要内容:
规定组织实施的部门及职责分工,排查范围、内容、方法和周期,事故隐患的排查、登记、报告、监控、治理、验收各环节过程管理及档案等要求。
第三步:风险识别和事故隐患排查重点部位的确定
1. 在风险辨识、评价基础上,通常将风险等级较高的部位确定为事故隐患排查重点部位。
2. 按照《危险化学品重大危险源辨识》(GB 18218-2018),判定为重大危险源的部位,确定为事故隐患排查重点部位。
3. 建立事故隐患排查重点部位台账,经主要负责人批准。

第四步:事故隐患判定标准和常态化的事故隐患排查
1. 事故隐患判定标准
(1)事故隐患判定标准包括人的因素、物的因素、环境因素和管理因素。
(2)可参考属地重点行业生产安全事故隐患目录。
(3)没有生产安全事故隐患目录的,参考本行业的安全生产等级评定技术规范。
2. 常态化的事故隐患排查
(1)为便于基层人员排查并判定隐患,可编制重点部位事故隐患排查表。
(2)排查形式和频次:
单位级综合安全检查,每半年不少于1次;
部门级综合排查,每季度不少于1次;
专项安全检查,每半年不少于1次;
季节性和节假日安全检查;
班组长和安全员检查,每周至少1次;
专业技术和管理人员日常检查;
作业岗位人员班前、班中、班后隐患排查。
(3)填写安全检查记录表和隐患整改通知单。


第五步:事故隐患分类、分级和公示、上报
1. 事故隐患分类方法
(1)事故隐患按治理责任:如事故隐患责任部门。
(2)事故隐患按发生频次:初次发生和重复发生。
(3)事故隐患按专业特性。
2. 事故隐患分级方法
(1)可分为一般事故隐患和重大事故隐患,也可将一般事故隐患再进行细分。
(2)重大事故隐患参考相关重大事故隐患判定标准。如《煤矿重大事故隐患判定标准》(应急管理部令第4号)、《工贸行业重大生产安全事故隐患判定标准(2017版)》等。
3. 事故隐患公示
(1)公示频次:至少每月一次。
(2)公示方式:公告栏、信息化平台、事故隐患通报、微信群、会议、班组活动等。
(3)公示内容:包括事故隐患所在部门 / 部位、治理责任部门和治理完成情况等。
(4)对无法及时消除的事故隐患,应当在事故隐患所在位置或场所设立警示标志,及时向员工公示事故隐患的危害程度、影响范围、治理措施及应急措施。
4. 事故隐患上报
有下列情况之一的,生产经营单位应及时向所在地负有安全生产监督管理职责的部门报告:
(1)事故隐患无法及时消除并可能危及公共安全的;
(2)非本单位原因造成或者可能造成事故隐患的。
报告的内容应当包括事故隐患的现状、形成原因、危害后果和影响范围等情况。
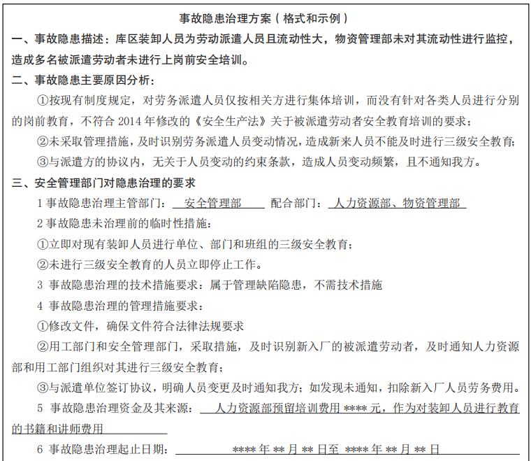
第六步:事故隐患治理方案措施及其实施
1. 编制治理方案、治理措施,治理方案包括下列要素:
(1)治理的目标和任务;
(2)采取的方法和措施;
(3)经费和装备物资的落实;
(4)负责整改的机构和人员;
(5)治理的时限和要求;
(6)相应的安全措施和应急预案的落实。



2. 在事故隐患治理过程中,应当采取相应的监控防范措施,必要时应当派人值守。
3. 保存事故隐患治理过程的相关记录和资料。
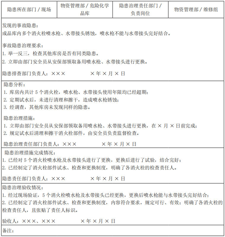
第七步:事故隐患治理的验收和效果评价
第八步:事故隐患排查治理台账及统计分析
1. 建立事故隐患排查治理台账。

2. 对事故隐患进行统计分析,预测事故隐患发生的趋势,是作为安全生产趋势预测预警的有效手段,统计分析方法包括:
(1)按事故隐患特性,如消防、电气、危险化学品、设备设施等;
(2)按造成事故隐患的原因,如人的不安全行为、物的不安全状态、管理缺陷等;
(3)按事故隐患发现部位,如仓库、变配电室、厂区环境等;
(4)按事故隐患发现时间,如月度、季度、年度等;
(5)按事故隐患级别,如一般、重大、重点、其他事故隐患等;
(6)按事故隐患发生的频次,包括首次、重复等。
3. 形成统计分析表。


