如何开展安全风险分级管控工作
这七步请收好
第一步:辨识风险
1. 将各场所/设备设施/作业活动作为基本的辨识单元,以确保风险辨识覆盖本单位及相关方作业的所有场所、设备设施和作业活动。
2. 对已辨识出的安全风险进行必要的筛选、排除和调整,形成风险辨识清单。
第二步:确定等级
1. 风险评价方法包括:风险矩阵法(RP 法)、作业条件危险性评价法(LEC 法)等,可按照行业主管部门推荐的风险评价方法或上级单位要求的评价方法确定等级。
2. 风险要进行分级,如红、橙、黄、蓝四个等级。
第三步:清单建立
1. 建立安全风险辨识、评价清单,清单中至少包括:
(1)风险所在场所 / 部位;
(2)风险描述;
(3)风险可能导致的后果;
(4)风险评价过程;
(5)风险等级;
(6)控制措施。
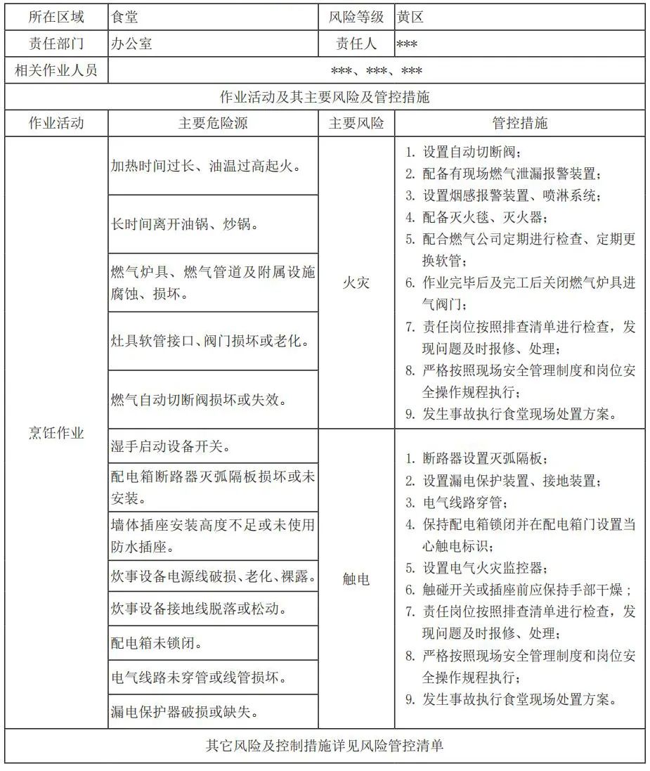
2. 各生产经营单位可参考某单位办公室职能部门安全风险辨识、评价清单。

安全风险辨识、评价清单示例
第四步:管控措施
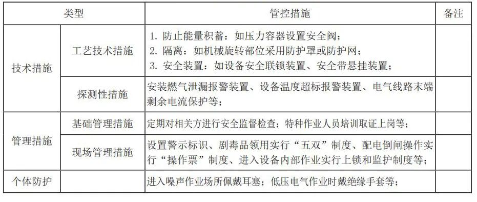
1. 按照技术措施、管理措施和个体防护等类型制定控制措施。

安全风险控制措施填写示例
2. 制定管控措施时按照消除、替代、降低优先顺序进行考虑:
(1)停止使用危害性物质,或以无害物质替代;
(2)改用危害性较低的物质;
(3)改变工艺减轻危害性;
(4)限制危害;
(5)工程技术控制;
(6)管理控制;
(7)个体防护;
(8)其他。
第五步:警示告知
1. 根据确定的风险等级绘制风险分布图。

风险分布图示例
2. 重点岗位编制风险告知牌,在现场张贴公告。

风险告知牌示例
第六步:动态预警
1. 安装监测报警装置,对事故风险进行预测报警。
2. 对风险实施动态管理。
第七步:应急管理
1. 根据风险评价,制定生产安全事故应急预案,开展应急演练。
2. 配备应急资源,包括应急队伍和人员、应急装备和物资等。

