文章来源:化工技术宝典
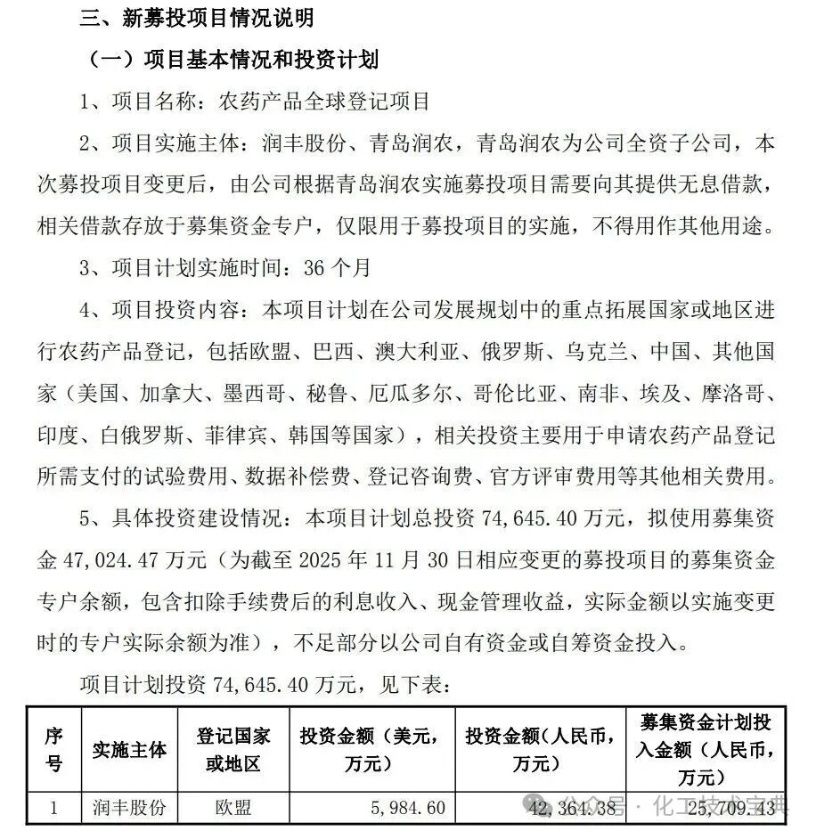
润丰股份(301035)12月18日晚间公告,公司计划终止实施部分募集资金投资项目,并将剩余募集资金和剩余超募资金投资于农药产品全球登记项目,总投资7.46亿元,其中,拟使用变更募集资金4.70亿元。

拟终止实施的项目包括“年产9000吨克菌丹项目”、“年产38800吨除草剂项目(一期)—30000吨/年草甘膦可溶粒剂”及“年产25000吨草甘膦连续化技改项目”。
关于终止上述项目的原因,公司解释称,由于农药行业周期及市场环境复杂多变、生产工艺技术优化调整等因素影响,上述募投项目实施进度有所延迟。截至2025 年11 月30日,募集资金投入进度分别为29.62%、1.68%、38.28%,公司根据目前实际情况和未来发展战略规划,经审慎考虑,不再继续投入募集资金实施上述项目。
与此同时,伴随公司战略规划的调整,逐步聚焦于轻资产、高附加值的全球化登记与供应链服务体系,新募投项目“农药产品全球登记项目”孕育而生。本项目计划实施时间36个月,拟在公司发展规划中的重点拓展国家或地区进行农药产品登记,包括欧盟、巴西、澳大利亚、中国、其他国家(美国、加拿大、墨西哥等国家),相关投资主要用于申请农药产品登记所需支付的试验费用、数据补偿费、登记咨询费、官方评审费用等其他相关费用。


公司方面宣称,凭借在全球主要市场的多年深耕,已积累了丰富的登记经验、完善的产品体系和显著的市场业绩,为农药产品全球登记项目的实施提供了充分的可行性支撑,具体体现在登记能力、产品匹配、市场基础三大核心优势。
此外,公司采用农药产品传统出口模式与农药产品境外自主登记模式相结合的销售模式,在农药产品境外自主登记模式下,公司在相关国家根据市场需求情况对部分农药产品进行自主登记并取得登记证,公司进行产品销售时处于相对主动地位,更有利于市场开拓,且对市场具有一定的掌控力,利润率水平较高。
公司还明确表示,新项目主要用于进一步完善公司全球营销网络,无法独立产生经济效益。项目实施后,将进一步优化公司现有全球营销网络及品牌知名度,对于提高公司核心竞争能力和盈利能力具有重要的促进作用。
公司同日公告,在“农药产品全球登记项目”实施期间,将根据实际情况使用自有外汇资金支付募投项目部分款项并以募集资金等额置换。
采取此措施只因项目中涉及的相关国家农药产品登记支出大部分发生在境外,需要使用外币进行支付,且涉及的国家较多,存在部分国家货币在国内的购汇渠道有限、支付周期较长、支付手续复杂且支付成本较高等实际情况,公司以外销为主,持有较多外汇资金,由公司使用自有外汇资金先行支付,有利于降低财务成本,提高公司募集资金使用效率。
一审一校:张辉
二审二校:何玲
三审三校:雷振友

